Academic Emergency Medicine
The silver linings of covid-19 uplifting effects of the pandemic
- telemedicine, ppe, respect for healthcare workers, time with family, management of hypoxia
American Journal of Emergency Medicine
None this month
Annals of Emergency Medicine
Assessment of the Thyromental Height Test as an Effective Airway Evaluation Tool
- Several tools to assess airway difficulty but they require patient cooperation.
- Thyromental height does not require patient cooperation and has both best sensitivity and moderate specificity.
- Authors: “Early evidence on the thyromental height test is promising, given its higher sensitivity, reasonable specificity, and wider potential for application in the ED. However, to date no ED-, EMS-, or video laryngoscopy–based studies have been completed, to our knowledge.



- Article in review: CODA Collaborative. A randomized trial comparing antibiotics with appendectomy for appendicitis. N Engl J Med. 2020;383:1907-1919.
- Two groups were equal in 30d health status, antibiotic group had higher rate of complications but mostly because of patients with appendicolith.
- In the antibiotics group:
- 41% underwent surgery by 90 days if appendicolith present
- 25% underwent surgery by 90days if no appendicolith was present
- Complications in Pts without Appendicolith:
- Antibiotics: 3.7 per 100 participants
- Surgery: 3.5 per 100 participants
- Great summary in REBELEM
- Cadaver study, physicians preferred the modified bilateral clamshell, less iatrogenic injuries.
- Great review of the technique in REBELEM.
- Use scalpel to cut down to intercostal muscle from axilla to axilla under nipples.
- Use trauma shears to cut through intercostal muscle and through sternum, using two fingers to protect lung.



- Sublingual ranula is a relatively common finding in the pediatric population, especially during the first and second decade of life, pseudocystic lesion, outpatient referral to ENT.
BMJ
Severe covid-19 pneumonia: pathogenesis and clinical management
- Best algorithm I’ve seen for guiding when to intubate sick covid-19 patients.
- Uses two metrics (P/F and ROX) to guide the decision which are both on MDCALC.
- P/F used for NIV and ROX is used for HFNC.


Circulation
- First and largest prospective multisite US cohort study to evaluate hs-cTnT strategies to date
- NPV reached >99% with the combo 0 and 1 hour HS troponin plus a low heart score but using that approach only allowed 30.8% of patients to be discharged.
- There was a high rate of MACE at 30 days (14.4%)
- The study raises questions about whether HS-trop will improve efficiency if the discharge rate is 30.8%
- See RebelEM for details.
Emergency Medicine Journal
None this month
EMRAP
None this month
JAMA
None this month
NEJM
- Useful algorithm for treatment.

Intranasal Naloxone Administration
Strawberry Tongue in Streptococcal Pharyngitis
- Strawberry tongue seen in Strep but also in Kawasaki’s, this patient had 2 Kawasaki findings (tongue and lymphadenopathy) but needs fever for 5d and four additional findings (she had no rash, conjunctival injection or peripheral edema/erythema/desquamation).

PLOS ONE
Clinical prediction rule for SARS-CoV-2 infection from 116 U.S. emergency departments 2-22-2021
- In the simplified score, a score of zero produced a sensitivity of 95.6% (94.8–96.3%), specificity of 20.0% (19.0–21.0%), negative likelihood ratio of 0.22 (0.19–0.26). Increasing points on the simplified score predicted higher probability of infection (e.g., >75%probability with +5 or more points).


REBELEM
- We now have three randomized controlled trials (DIRECT-MT, DEVT, SKIP) as well as retrospective, non-randomized data (Phan 2017, Rai 2018) looking at this question.
- In all three RCTs, the endovascular arm performed numerically better than the combination arm. This would appear to support a move towards endovascular therapy alone.
- Review of the Circulation study: Diagnostic Performance of High Sensitivity Cardiac Troponin T Strategies and Clinical Variables in a Multisite United States Cohort.
- Addition of the HEART score to an initial hs-TnT below the limit of quantification improves sensitivity and NPV for cardiac events increasing patient safety, but this strategy does rule-out fewer patients (30.8%).
Single Troponin Testing in ED Patients With Suspected Acute Myocardial Infarction
- Clinical Take Home Point: Discharging patients presenting to the ED with chest pain after a single negative conventional troponin and proper risk stratification with the HEART score can be considered to be as safe as serial troponin testing while being less time consuming, less costly and therefore more patient oriented.
- Paper: Wassie et al. Single versus serial measurements of cardiac troponin in the evaluation of emergency department patients with suspected acute myocardial infarction. JAMA Network Open 2021.
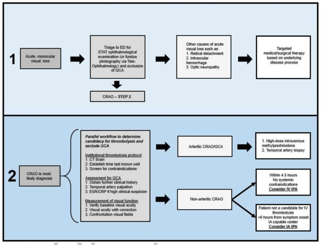
Stroke
Management of Central Retinal Artery Occlusion


A, Fundus photograph of the normal right eye. Note the normal fovea (white arrow) and the normal retinal arteries (white arrowheads). B, Fundus photograph of a left CRAO showing diffuse retinal whitening (black arrow) with a cherry red spot (yellow arrow), attenuated arteries (orange arrowheads). Note the difference in color of the edematous retina compared with the normal right eye.

World Journal of Emergency Medicine
- The success rates of the first attempt and the procedure time were statistically significant between the IO group and the CVC group (91.7% vs. 50.0%, P<0.001; 52.0 seconds vs. 900.0 seconds, P<0.001).